Что такое интеграция
Интеграция — это настройка совместной работы двух независимых систем: вашего сайта и/или приложения и платформы Admitad.
Интеграция с Admitad — обязательный этап для запуска партнерской программы, т.к. интеграция позволяет:
- отслеживать целевые действия пользователей на вашем сайте и/или в приложении;
- отправлять зафиксированную информацию о действиях в систему Admitad.
Информация о целевом действии включает код программы, код действия, код тарифа, номер заказа, его сумму и другие параметры действия.
Система Admitad сохраняет в статистике данные, отправленные вашим сайтом и/или приложением, и определяет веб-мастера, с площадки которого пользователь перешел к вам на сайт и совершил целевое действие. Так целевое действие присваивается соответствующему веб-мастеру.
Корректно настроенная интеграция позволяет регистрировать все целевые действия пользователей и правильно присваивать их веб-мастерам.
В результате вы контролируете свои расходы по партнерской программе, а веб-мастера получают свое вознаграждение в полном объеме.
Подробнее об интеграции мобильных приложений читайте в этой статье.
Способы интеграции с Admitad
Не все способы интеграции позволяют качественно отслеживать действия. Например, если данные о заказах передаются в Admitad с сайта рекламодателя через браузер пользователя, то часть из них может быть потеряна из-за настроек приватности браузера и работы блокировщиков рекламы — в итоге веб-мастера теряют заслуженное вознаграждение за привлеченные заказы.
Приоритетные способы интеграции S2S
Чтобы данные о действиях не терялись при передаче, рекомендуем передавать их в Admitad напрямую из первичного источника — то есть оттуда, где заказы генерируются. Это называется отслеживание сервер-сервер (S2S).
Первичным источником данных может быть:
- сервер, где находятся базы данных с информацией о заказах;
- CRM, где генерируются заказы;
- CMS, где генерируются заказы.
К приоритетным способам интеграции с Admitad относятся:
- Интеграция через postback-запрос с сервера, из CRM или CMS.
- Интеграция через XML-файл — выгрузка заказов с сервера, из CRM или CMS в XML-файл, к которому у Admitad есть доступ по ссылке.
- Интеграция через API — если у вас есть собственный API или планы на его разработку.
- Интеграция через плагин для 1С-Битрикс — если ваш сайт создан на платформе 1С-Битрикс.
- Интеграция через плагин для inSales — если ваш сайт создан на платформе inSales.
- Интеграция через плагин для Shopify — если ваш сайт создан на платформе Shopify.
Мы рекомендуем выбрать один из этих способов интеграции, потому что только они могут обеспечить полную передачу данных. Если технические возможности вашего сайта этого не позволяют, вы можете обратиться к разработчику и попросить его настроить для вас возможность S2S-подключения. Мы, в свою очередь, готовы предоставить ему консультацию по логике реализации.
Нежелательные способы интеграции
Кроме S2S-подключения возможны и другие способы интеграции, но они несут в себе риски потери данных. Поэтому мы не рекомендуем их использовать, хотя технически это возможно.
С 1 июня 2025 года Admitad переходит на новые стандарты интеграции и будет применять политику корректировки убытков к тем партнерам, которые используют не приоритетные способы интеграции. Мы настоятельно рекомендуем перейти на новые стандарты интеграции уже сейчас, чтобы обеспечить точное отслеживание действий и избежать расхождений. Наша команда готова помочь с переходом.
К нежелательным способам интеграции относятся:
- Любая фронтенд-интеграция — когда данные о действиях передаются не с сервера, а с сайта через браузер пользователя. Ограничения браузера (например, блокировщики рекламы) приводят к тому, что часть данных не будет передана.
- Интеграция с помощью сторонних систем веб-аналитики: Google Analytics 4, Яндекс.Метрика и т.д. Эти системы также получают статистику не с сервера, а с сайта.
- Использование трекинговой платформы: Affise, Trackier и т.д. Несмотря на то, что данные передаются с трекинговой платформы в Admitad путем S2S, сама трекинговая платформа в большинстве случаев получает эти данные из браузера пользователя.
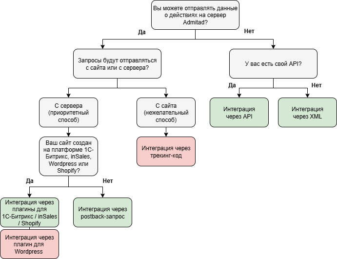
Как выбрать способ интеграции
Для качественного отслеживания целевых действий мы рекомендуем выбирать приоритетные способы интеграции, описанные в разделе ниже. В остальном выбор зависит от технических возможностей вашего сайта.
Схема по выбору способа интеграции
Зеленым выделены приоритетные способы, красным — нежелательные.

Если технические возможности вашего сайта не позволяют сразу выбрать приоритетный способ интеграции, вы можете обратиться к разработчику и попросить его настроить для вас возможность S2S-подключения. Мы, в свою очередь, готовы предоставить ему консультацию по логике реализации.
Особенности и преимущества способов интеграции
Приоритетные способы
- Интеграция через postback-запрос
- Интеграция через XML
- Интеграция через собственный API
- Интеграция через плагин для 1С-Битрикс
- Интеграция через плагин для inSales
- Интеграция через плагин для Shopify
Для всех этих способов интеграции доступна настройка дедупликации и кросс-девайс трекинга.
-
Дедупликация — способ обработки данных, который позволяет правильно определить платный источник трафика, чтобы присвоить ему заказ, а также устранить дублирующие друг друга целевые действия, если они есть.
Платный источник трафика — это любой сторонний ресурс, которому вы платите за привлечение пользователей на ваш сайт по определенным условиям: за каждый переход на сайт, просмотр рекламы, заявку, регистрацию или покупку. Например, таргетированная и контекстная реклама, платные посты на каналах лидеров мнений и т.п.
Crossdevice-трекинг — это технология, которая позволяет отслеживать целевые действия, совершенные пользователем с разных устройств. Подробнее
Интеграция через postback-запрос
При интеграции через postback-запрос ваш сервер отправляет серверу Admitad postback-запрос с данными о целевых действиях, совершенных пользователями на вашем сайте.
Сервер Admitad получает эти данные и фиксирует их в статистике, на основании которой производится расчет с веб-мастерами.
Преимущества:
- Postback-запрос обеспечивает безопасную передачу данных, так как содержит приватный ключ авторизации. При необходимости источник запроса можно узнать по логам.
- Изменения на сайте (frond-end) не влияют на передачу данных о действиях, поскольку postback-запрос отправляется с сервера (back-end).
Недостатки:
- Для реализации решения необходим доступ к серверной части сайта.
Подробнее об этом способе интеграции и его настройке читайте в статье «Интеграция через postback-запрос».
Интеграция через XML
При интеграции через XML данные о целевых действиях пользователей экспортируются в XML-файл определенной структуры. К этому файлу с заданной периодичностью обращается сервер Admitad и выгружает данные по новым действиям из файла в статистику Admitad.
Преимущества:
- Возможность ограничить доступ к файлу при помощи логина и пароля.
- При соответствующих настройках веб-мастера могут получать информацию о действиях с минимальной задержкой.
- В случае технических неполадок информацию о действиях в статистике Admitad легко восстановить.
Недостатки:
- При увеличении очереди обработки XML-файла возможны задержки в появлении данных.
Подробнее об этом способе интеграции и его настройке читайте в статье «Интеграция через XML».
Интеграция через API
Если для вашего сайта разработан программный интерфейс, вы можете предоставить API-документацию специалисту отдела Integration Services для проработки индивидуального варианта интеграции.
Преимущества:
- Возможность гибкой настройки условий сбора данных.
- Минимальные доработки API с вашей стороны.
- Возможность настроить дедупликацию действий и crossdevice-трекинг.
Недостатки:
- Наиболее времязатратный способ интеграции, т.к. требуется привлечение разработчиков для реализации и тестирования кода.
Нежелательные способы
С 1 июня 2025 года Admitad переходит на новые стандарты интеграции и будет применять политику корректировки убытков к тем партнерам, которые используют перечисленные ниже способы интеграции. Мы настоятельно рекомендуем перейти на новые стандарты интеграции уже сейчас, чтобы обеспечить точное отслеживание действий и избежать расхождений. Наша команда готова помочь с переходом.
- Интеграция через плагин для WordPress
- Интеграция через трекинг-код
- Интеграция через Google Analytics API
- Интеграция через GTM Template
Как приступить к выполнению интеграции
1. Перед тем как приступить к интеграции, убедитесь, что в вашей программе уже добавлено хотя бы одно целевое действие и тариф для него — без этого нельзя выполнить интеграцию.
- Если у вас есть личный менеджер, он добавит действия и тарифы за вас.
- Если у вас нет менеджера, вам нужно самостоятельно добавить действия и тарифы в разделе «Действия» (Программа → Настройки трафика → Действия и вознаграждения) — инструкция по добавлению действий.
2. Определитесь со способом интеграции своего сайта и/или приложения с Admitad.
Если у вас возникли трудности с выбором способа интеграции, проконсультируйтесь со своими разработчиками или перейдите к этому разделу инструкции.
3. Затем в личном кабинете перейдите в раздел «Интеграция» (Программа → Интеграция) и нажмите «Далее».
4. Перейдите на одну из вкладок в зависимости от выбранного способа:
- интеграция через плагины — если вы выбрали интеграцию через готовый плагин для сайта на базе CMS-системы: WordPress, Shopify, inSales или 1С-Битрикс;
- кастомная интеграция — если вы выбрали интеграцию через postback-запрос, XML, трекинг-код или Google Analytics API.
5. Отметьте нужный способ и нажмите «Далее».
6. На следующей странице «Настройка интеграции» вы увидите блоки:
- Настройка интеграции: уникальные значения параметров для вашей программы — в этом блоке представлены значения параметров для вашей программы, которые необходимы, чтобы выполнить интеграцию.
- Настройка дедупликации — в этом блоке представлена ссылка на инструкцию по настройке дедупликации.
- Тестирование интеграции — в этом блоке представлена тестовая ссылка, с помощью которой вы сможете проверить, что интеграция выполнена успешно, и целевые действия на вашем сайте отслеживаются корректно.
7. Перейдите к инструкции по выбранному способу интеграции и выполните все описанные в ней шаги.
- Инструкции по приоритетным способам интеграции:
- Инструкции по нежелательным способам интеграции: