#119: Пользователь совершил действие. Когда я получу деньги за него в Admitad?

Отредактирована: 31 день назад

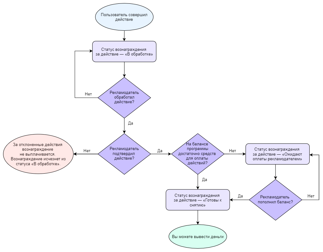
Схема процесса

Весь процесс — от совершения действия до вывода средств — представлен на схеме. С детальным описанием каждого шага можно ознакомиться ниже.

После того как пользователь совершил действие по вашей партнерской ссылке, в вашей статистике оно получит статус «Ожидает».
В день создания действия потенциальное вознаграждение за него попадет в статус «Потенциальный заработок за сегодня» в блоке «Ваш баланс», на следующий день — перейдет в статус «В обработке».

Что дальше:

1. Рекламодатель обработает действия: подтвердит или отклонит их. Подробнее о сроках обработки

Если рекламодатель подтвердил действие, запустится автоматическая проверка баланса программы.

Далее возможны два сценария:

  • На балансе программы достаточно средств для оплаты вознаграждения за действие.
    В этом случае в статистике действие получит статус «Подтвержден». На следующий день вознаграждение за действие из статуса «В обработке» перейдет в статус «Готовы к снятию».
  • На балансе программы недостаточно средств для оплаты вознаграждения за действие.
    В этом случае в статистике действие получит статус «Ожидает оплаты рекламодателем».
    Вознаграждение за него попадет в статус «Ожидают оплаты рекламодателем». Средства из статуса «Ожидают оплаты рекламодателем» перейдут в статус «Готовы к снятию», после того как рекламодатель пополнит баланс.
    Подробнее о статусе «Ожидают оплаты рекламодателем»

Если рекламодатель отклонил действие, то вознаграждение за него не выплачивается.
В статистике действие получит статус «Отклонен». Вознаграждение за действие исчезнет из статуса «В обработке».
Подробнее о причинах отклонения действий

2. Когда сумма в статусе «Готовы к снятию» превысит минимальную сумму для вывода, вы сможете вывести заработок.

Как долго рекламодатель обрабатывает действия?

Среднее время, за которое рекламодатель обрабатывает действия и выплачивает вознаграждение, указано в карточке программы в каталоге Admitad Store в показателе «Срок оплаты»:

Также среднее время обработки и среднее время оплаты действий можно посмотреть на странице программы.

От чего зависит время обработки действий? Почему у некоторых программ оно такое долгое?

Каждый рекламодатель сам устанавливает среднее время обработки действий в своей партнерской программе. При этом рекламодатель закладывает в срок обработки потенциальные риски: например, возможный отказ от заказа на любом из этапов его выполнения.

Поэтому среднее время зависит от категории программы и может составлять от нескольких дней до месяца и более.

КатегорияСреднее время обработки действий
Интернет-магазиныот 30 до 50 дней
Финансовые программыот 10 до 35 дней
Интернет-услугиот 40 до 60 дней
Онлайн-игрыот 14 до 30 дней
Туризм, путешествияот 50 дней до нескольких месяцев
Мобильные программыот 7 до 30 дней

Рассмотрим примеры в разных категориях.

Интернет-магазины

В этой категории в среднее время обработки закладывается срок на доставку товара: в зависимости от расположения магазина, адреса клиента, работы логистики и почты доставка может занимать от 1-2 дней до месяца и более.
Также в сроке обработки действий учитывается, что клиент может вернуть товар в течение 14 дней с момента покупки.

Финансы

В финансовых программах заявку пользователя на открытие карты или вклада могут одобрить за 1-2 дня. В этом случае вы получите вознаграждение всего через несколько дней при условии, что рекламодатель использует автоматическую сверку.

Туризм

Особенность этой категории в том, что пользователи оформляют заказ на путевки, билеты и другие услуги сильно заранее (за полгода или даже за год). За такой срок пользователь может передумать и отменить заказ.
Поэтому время обработки в программах этой категории самый долгий: рекламодатель должен убедиться, что пользователь заплатил и не отказался от заказа.

Что такое сверка? Как она влияет на время обработки действий?

Сверка — процесс проставления действиям финальных статусов («Подтвержден», «Отклонен»). Она тоже влияет на время обработки действий, т.к. проводится с разной частотой. Сверка может быть автоматической или ручной.

Автосверка, как правило, проводится раз в день. В ходе автосверки Admitad обращается к системе рекламодателя, собирает уже проставленные статусы действий и загружает их в статистику. Таким образом, если вчера рекламодатель подтвердил действие, то уже сегодня вы увидите его новый статус.
Важно понимать, что автосверка сокращает время обновления статуса, но не влияет на скорость проставления статуса рекламодателем. То есть если в системе рекламодателя действие месяц находится в статусе «Ожидает», то и в вашей статистике оно будет в этом же статусе.

Некоторые рекламодатели используют ручную сверку, т.е. проставляют статусы действиям вручную.
Такая сверка проводится раз в период (обычно раз в месяц). Из-за этого срок обработки действий увеличивается.

Могут ли сотрудники Admitad ускорить обработку, сверку или выплату?

К сожалению, нет.
Разумеется, мы заинтересованы в том, чтобы веб-мастера получали заработанные деньги вовремя, и всегда делаем все возможное, чтобы стимулировать рекламодателей не задерживать обработку, сверку и оплату.
Но мы не можем напрямую повлиять на них и заставить обработать действия или пополнить баланс.

Как вывести заработанные деньги из Admitad?

Вы сможете перевести заработок в Admitad Earnings Wallet, а оттуда вывести любым удобным способом — на PayPal, банковский счет и пр. Подробнее о выводе средств из Admitad в Earnings Wallet